全国流感高发季,年轮中医主任支招:科学应对,守护全家健康
2025-12-02
近日,全国多地进入流感高发期,检测阳性率显著上升。身边打喷嚏、咳嗽声不断,不少人反馈一旦“中招”,不仅高烧难退,还伴随全身酸痛、头痛乏力等症状。为什么流感会让人如此难受?如何科学预防与应对?北京年轮中医骨科医院为您带来专业的健康科普。


▼
宋泽忠
北京年轮中医骨科医院中医科
副主任医师
出诊:周一至周三 周五至周日
医生寄语:
“为患者谋取幸福”是医生的快乐
擅长病种/治疗:
呼吸系统疾病(发热咳嗽、气短、喘憋、慢支)
心血管疾病(高血压、冠心病、心悸、胸痛)
神经系统疾病(脑梗塞、失眠)
消化系统疾病(咽炎、胃炎、结肠炎、消化不良、营养不良)
代谢性疾病(糖尿病)
行医经历:
1986年毕业于河南中医学院
1994年在北京中医药大学进修学习,得到王永炎,王琦,吕仁和,刘弼臣等国家级老中医传授临床经验。
在河南省南阳市中心医院临床工作近40年。
流感来势汹汹,儿童青少年需重点防护
根据疾控部门监测,目前流感活动已进入中高流行水平,尤其5-14岁青少年群体感染率明显较高。学校人员密集、冬季室内活动增多,为病毒传播提供了条件。值得注意的是,随着疫情发展,感染人群正从学生逐步蔓延至成年人及老年人。

△哨点医院门急诊流感样病例呼吸道样本病原体核酸检测阳性率每周变化趋势。《全国急性呼吸道传染病哨点监测情况(2025年第47周)》图
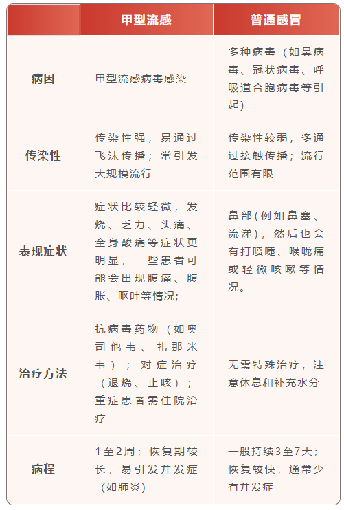
分清流感与感冒,识别症状早干预
流感并非普通感冒,它由流感病毒引起,传染性强、症状重、并发症风险高。今冬我国主要流行毒株为甲型H3N2。典型症状包括:

预防流感,中西医结合有妙招
及时接种疫苗每年接种流感疫苗是较为有效的预防手段之一,可显著降低感染与重症风险。
保持良好卫生习惯勤洗手、戴口罩、少聚集,尤其在流感高发季节减少前往人群密集场所。
中西医结合调理中医强调“正气存内,邪不可干”,可通过以下方式增强体质:
代茶饮调理:如玉屏风散等方剂,有助提升免疫力
药膳食疗:针对恢复期脾胃虚弱,推荐温和易吸收的食疗方
起居调摄:规律作息、适度运动、注意保暖,顺应四时养生
感染后应对要点
及早就医,明确诊断
充分休息,多饮水
对症支持治疗,不滥用抗生素
恢复期避免劳累,注意营养均衡
*本内容为科普性质,不应用于医疗、保健问题的解决或疾病诊断,不作为诊疗依据,个人情况需遵医嘱。相关的图片来源于网络,若有侵权,请联系删之!



